Page 1 of 1
Finn funksjonen
Posted: 04/12-2017 21:37
by zzzivert
Et linjestykke med lengde $1$ har endepunktene $(x,0)$ og $(0,y)$, der $x,y\geq 0$. Finn en funksjon som tangerer linjestykket for alle mulige valg av $x$ og $y$.
Re: Finn funksjonen
Posted: 08/12-2017 00:58
by Gustav
La $f(x)$ være den funksjonen vi søker, og la høyre endepunkt på linjestykket være $(a(x),0)$. Føringen på lengden av linjestykket gir oss at venstre ende må være i punktet $(0,\sqrt{1-a(x)^2})$, slik at lengden holdes konstant lik $1$.
For alle $0\leq x\leq 1$ må stigningstallet til funksjonen i punkt $(x,f(x))$ være lik stigningstallet til linjestykket som går gjennom det samme punktet. Dermed må
$\frac{-\sqrt{1-a(x)^2}}{a(x)}=f'(x)=\frac{-f(x)}{a(x)-x}$.
Løser vi for $f(x)$ fås
$f(x)=(1-\frac{x}{a(x)})\sqrt{1-a(x)^2}$.
Derivasjon gir så at (under antagelsen at $a(x)$ er deriverbar)
$f'(x)=\frac{a(x)^3(-(a'(x)-1))+xa'(x)-a(x)}{a(x)^2\sqrt{1-a(x)^2}}=\frac{-\sqrt{1-a(x)^2}}{a(x)}$
Rydder vi opp i dette fås
$\frac{a(x)^3(-(a'(x)-1))+xa'(x)-a(x)}{a(x)}=-1+a(x)^2$
$a(x)^3(-(a'(x)-1))+xa'(x)-a(x)=-a(x)+a(x)^3$
$a(x)^3=x$, så
$a(x)=\sqrt[3]{x}$, og
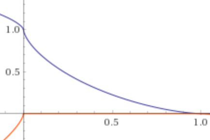
$f(x)=(1-\frac{x}{a(x)})\sqrt{1-a(x)^2}=(1-\frac{x}{\sqrt[3]{x}})\sqrt{1-x^{\frac23}}=(1-x^{\frac23})^{\frac32}$.
Plot av funksjonen:

- Skjermbilde 2017-12-08 kl. 02.41.15.png (22.56 KiB) Viewed 3516 times
Edit: Så jeg hadde en liten regnefeil som er rettet opp i
Re: Finn funksjonen
Posted: 08/12-2017 01:42
by stensrud
Betrakt et slikt linjestykke $\ell$ med endepunkter $(a,0)$ og $(0,\sqrt{1-a^2})$, og la $f$ være funksjonen vi skal finne. La $\ell'$ være et annet vilkårlig linjestykke med endepunkter $(b,0)$ og $(0,\sqrt{1-b^2})$, og si at $\ell\cap\ell'=S$. For å finne ut hvor $f$ "burde" tangere $\ell$ så regner vi ut posisjonen til $S$ når $b\to a$. Mer formelt så kan vi vise (ved å bruke l'Hôpital) at
\[ \lim_{b\to a}S=\left(a^3,(1-a^2)^{3/2}\right). \]
$f$ "burde" altså bestå av punkter av formen $\left(a^3,(1-a^2)^{3/2}\right)$, eller $(x,(1-x^{2/3})^{3/2})$, og det er enkelt å sjekke at $f(x)=(1-x^{2/3})^{3/2}$ faktisk funker.
Re: Finn funksjonen
Posted: 08/12-2017 22:55
by zzzivert
Elegant løsning Stensrud! Jeg løste den som deg Gustav:)
Oppfølger: Finn arealet under grafen.